前言
本文旨在對內地民商事判決在香港認可與執行的現行制度框架作系統性梳理,並結合香港高等法院近期裁判歸納實務操作中的核心要件與常見風險點,以期幫助理解和把握香港認可與執行內地判決的關鍵流程、核心要件及潛在障礙,有效規劃資產調查與救濟策略,從而將生效判決從紙面權益轉化為實際可執行的財產權益。
一、制度沿革與現行框架
內地法院判決在香港的執行,在曆史上主要依賴普通法路徑,即債權人須在香港另行提起訴訟,以內地判決所確立的債務為訴因(action on a judgment debt),申請取得香港法院判決後方可執行。這一路徑雖在法律原理上行之有效,但程序冗長、成本較高。
2008年,最高人民法院與香港特區政府簽訂《關於內地與香港特別行政區法院相互認可和執行當事人協議管轄的民商事案件判決的安排》("2008年安排"),在香港經立法實施為《內地判決(交互強制執行)條例》(香港法例第597章,"第597章")。該安排僅適用於訂有書面專屬管轄協議的民商事案件金錢判決,適用範圍較窄。
2024年1月29日,《關於內地與香港特別行政區法院相互認可和執行民商事案件判決的安排》("2024年安排")在兩地同步生效,於香港實施為《內地民商事判決(相互強制執行)條例》(香港法例第645章,"第645章")。新安排大幅擴展適用範圍:無需事先訂立管轄協議,適用於大多數民商事生效判決,並將可認可判決類型由純金錢判決擴展至非金錢判項(包括禁制令)。
在適用時需要注意過渡期間的特別安排。2008年8月1日至2024年1月28日期間訂立的管轄協議所對應案件,若符合第597章條件,仍可依第597章申請認可;2024年1月29日後作出的判決,則原則上適用第645章。實務中應在立項之初明確判決所屬制度框架,以確定申請路徑及相應條件。
二、內地判決在香港執行的現實困境
跨境執行並非機械地將內地司法程序延伸至香港,而是一套獨立的普通法司法再審查程序。以下幾類障礙在實務中較為普遍,申請人須在立項時充分評估。
(一)對內地判決有權管轄法院的理解差異
在Chen Chusheng v Chen Dong Mei [2025] HKCFI 4678 一案中,案涉貸款合同約定“由合同簽訂地白雲區人民法院管轄”,但原告實際在越秀區法院提起訴訟並取得判決。香港高等法院鄺嘉彤暫委法官在裁決中認定:
“第597章第5(2)(a)條要求申請登記的判決須由"選用法院"或經內地法律將案件從選用法院移送的"指定法院"作出。"移送"須包含三個要素:(1)原審法院存在案件;(2)該案件被原審法院轉移;(3)新法院承接了同一案件。本案中,原告從未向白雲法院起訴,越秀法院系直接受理起訴,不構成第597章意義上的"移送"。申請人亦未就此向法庭作出披露,違反單方申請程序下的最高誠信義務(duty of utmost good faith),屬重大不披露(material non-disclosure)。法庭撤銷登記並裁定訟費由申請人承擔。(節錄要旨)”
(二)對判項內容及要求的理解差異
“湖州升華金融相關案”揭示了這類常見障礙。香港上訴法庭認定該案存在兩項獨立的登記障礙:其一,內地判決僅責令被告對“主債務人不能清償的部分承擔50%賠償責任”,因主債務金額尚未確定(部分查封資產待處置),被告所需承擔的最終金額無法量化,不符合第597章關於“須繳付一筆指明款額”(a sum of money)的要件;其二,申請人提交的是一審判決,而該案存在上訴,二審高院維持原判後,具有終局性效力的文書為二審判決,而非申請人所提交的一審判決,故後者不具備“最終且不可推翻”(final and conclusive)的性質。
(三)對文書類型的理解差異
在中國民生信托相關案中,申請人以內地法院在執行階段作出的“執行裁定”申請香港登記。香港法院認定,執行裁定在性質上屬於行政步驟,而非具有獨立權利義務內容的民商事判決,不滿足登記條件。實務中須確認申請文書為具有實體內容的生效判決(包括判決書、裁定書、調解書、支付令),而非執行程序中產生的程序性裁定。
(四)單方申請程序下的最高誠信義務
依據香港民事訴訟實踐,認可申請系單方申請(ex parte),申請人負有最高誠信義務,須主動、全面地向法庭披露所有可能影響法庭裁量的重要事實,無論該事實是否對申請人有利,且重要性由法庭而非申請人決定。申請人不得以“即便披露該事實,法庭仍會作出相同決定”為由免除披露義務(Chen Chusheng v Chen Dong Mei,引述Brink's Mat Ltd v Elcombe [1988] 1 WLR 1350原則)。這一義務對內地申請人而言尤需重視,因其與內地民事訴訟中當事人的一般陳述義務存在顯著差異。
三、依《安排》申請認可與執行:條件及材料
(一)第645章框架下的申請條件
依第645章申請認可內地判決,須同時滿足以下要件:
-
判決性質:屬於民商事案件的生效判決,不包括刑事、行政、稅務、婚姻家庭(另有專項安排)、海事(部分除外)等特定類別;
-
時間要件:判決須於2024年1月29日(第645章生效日)或之後作出;
-
內容要件:須含有可執行的判決內容(金錢給付或非金錢判項,如禁制令);
-
終局性:判決須"最終且不可推翻",即具有既判力,在原審地法院可強制執行,且不因上訴程序而實質動搖——如案件經歷上訴,須提交最終上訴法院所作判決;
-
執行性:判決在內地可正常執行,未因任何原因喪失執行力;
-
時效:須於判決生效日(如判決明確給付期限,則自該期限屆滿之日)起兩年內提出申請。
第645章明確排除的情形包括:稅款或類似收費、罰款;婚姻、收養、監護、撫養等家庭事務(另有《內地婚姻家庭案件判決(相互認可)條例》);破產、清盤;以及依照香港《競爭條例》處理的事項等。
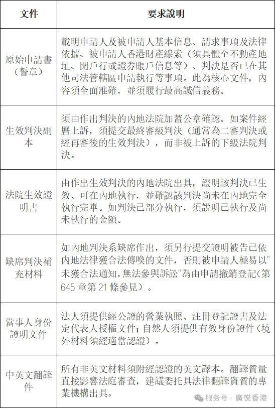
(二)申請材料
依據《高等法院規則》及第645章相關規定,向香港高等法院原訟法庭申請認可,須提交以下文件:

(三)申請程序
認可申請須向香港高等法院原訟法庭提出,為單方申請。程序要點如下:
-
申請獲批後,法庭頒發登記令。申請人須將登記通知書依法送達被申請人;
-
被申請人在收到通知後14日內(第645章框架)或28日內(第597章框架)可申請撤銷登記;
-
如被申請人在期限內未能成功申請撤銷,已登記判決取得與香港原訟法庭判決相同的法律效力,申請人可據此向香港法院申請執行令狀,對被申請人在港資產采取執行措施;
-
就時間成本而言,無爭議情況下,登記程序通常曆時約兩個月;如有爭議,可能延至六個月乃至更長,具體視爭議複雜程度而定。
四、香港資產調查路徑
香港執行體系屬於"債權人自力型"機制:法院不承擔主動調查或處置被申請人資產的職能,債權人須自行掌握資產線索並向法庭提供相應材料。以下為主要的公開查冊渠道:
(一)主要公開查冊渠道

(二)判決債務人財產詢問程序
在取得香港法院判決(包括經認可的內地判決)後,債權人可根據《高等法院規則》第48號命令,申請對判決債務人進行財產詢問(Examination of Judgment Debtor),要求其出庭披露名下全部資產及收入情況。該程序對於掌握全貌資產信息、識別隱匿資產具有重要價值。
(三)臨時禁制令(資產凍結令)
如存在資產被轉移的實質風險,債權人可於提起執行程序前或同步,向香港高等法院申請Mareva令(即資產凍結禁制令)。申請須證明:(1)申請人就案件勝訴具有可辯駁的理據(good arguable case);(2)被申請人存在資產轉移的實質風險;(3)利益衡量傾向於批准禁制令。Mareva令具有緊急性,通常為單方申請,批准後須盡快送達並應要求提供對等保證(cross-undertaking in damages)。
(四)押記令(Charging Order)
在取得認可判決後,如已知悉被申請人持有香港不動產或證券,押記令是將債權轉化為不動產權益的核心執行工具。其效力類似於在相關財產上設立類似按揭效果的債權登記(但並非抵押登記)。程序上分為兩階段:第一階段為單方申請頒發"臨時押記令";第二階段為雙方聆訊,如被申請人未能提出有效異議,頒發"絕對押記令"。絕對押記令可在土地註冊處登記,優先權自登記日起計。如債務人仍未履行,債權人可進一步申請強制出售令(Order for Sale)。
實務上需注意:申請押記令時,債權金額與押記財產價值之間須具備合理比例;若二者懸殊,法庭可能以"不相稱"為由拒絕頒令或限制押記令範圍。
五、登記申請受阻時的普通法救濟路徑
如內地判決未能滿足第645章或第597章的法定要件,債權人仍可依據普通法,以該判決所確立的債務為訴因(action on a judgment debt),在香港法院另行提起訴訟,請求取得一份新的香港本地判決。
香港法院在此類訴訟中不就內地判決的實體內容進行再審,而是審查以下四項程序性要件:
-
內地法院的國際私法管轄權:被告在判決作出時是否在內地居住,或是否就內地訴訟自願應訴(如主動參與庭審、提交答辯狀等);
-
判決的終局性與確定性:內地判決須具有既判力,不得再被實質動搖;
-
公共政策:判決內容不得違背香港公共政策,不得違反自然正義基本原則(如被告完全未被告知訴訟、無機會陳述等);
-
欺詐:判決非系以欺詐手段取得。
在此框架下,法院不審查內地實體裁判是否正確,債權人僅須證明以上四項要件滿足。如無爭議,可申請簡易判決(summary judgment),以縮短訴訟周期,避免全面審訊。
結語
內地民商事判決在香港的認可與執行,涉及兩個獨立法律體系在程序層面的銜接與協調。香港法院對認可申請的審查獨立於內地訴訟程序之外,以程序合規性為核心,對管轄權基礎、判決終局性、文書規範及申請人披露義務均有嚴格要求。實踐表明,跨境執行的成敗往往取決於內地訴訟階段的前期部署——包括管轄條款的准確表述、可認可判決類型的預先規劃,以及香港資產的早期調查與保全安排。建議債權人在內地立案之初即引入熟悉兩地法律體系的專業團隊,統籌協調內地訴訟策略與香港執行方案,以最大程度保障勝訴判決的實際清償效果。
声明
本文仅为交流探讨之目的,不代表广悦律师事务所或其律师出具的任何形式之法律意见或建议。如需转载或引用本文的任何内容,请与本所沟通授权事宜,并于转载或引用时注明出处。如您有意就相关议题进一步交流或探讨,欢迎与本所联系。
本期作者
房地產與基建領域介紹
廣悅房地產與基建領域是由董事會主席黃山律師、資深高級合夥人李鑑輝律師、資深高級合夥人王曉蕾律師、高級合夥人萬嘉欣律師、合夥人蔡櫻梓律師及其他專業律師、顧問團隊組成的專業法律服務部門。長年深耕於房地產與建設工程領域,為城市更新項目提供全流程法律服務,為國內外知名房地產開發企業、大型國企、央企、村集體經濟組織、行政機關等提供高效、專業的法律服務,業務領域涵蓋城市更新、房地產投資、並購、清算、建設工程與基礎設施、房地產開發、民商事爭議解決、常年法律顧問、不良資產處置與重整等,是業內為數不多的可提供全流程、全周期、全產業鏈房地產法律服務的專業團隊。
作者丨萬嘉欣
編輯丨吳寶渲
審核丨黎麗娜
審定丨品牌宣傳與市場拓展委


