粵港澳大灣區擁有“一國兩制三法域”的獨特法律環境。《最高人民法院關於在粵港澳大灣區內地登記設立的香港、澳門投資企業協議選擇港澳法律為合同適用法律或者協議約定港澳為仲裁地效力問題的批複》(法釋〔2025〕3號,下稱“《批複》”)正式施行後如何落地,如何在內地尤其是大灣區內便利地適用港澳法律或選擇港澳仲裁,一直是港澳企業高度關注的問題。
近日,廣東省高級人民法院在廣東省第十四屆人民代表大會第五次會議上作的法院工作報告中重點提及深圳市中級人民法院辦結的認可和執行“港資港仲裁”司法審查全國首案,回應大灣區港澳企業的關切,進一步促進發揮大灣區科創效能,該案亦標志著《批複》從規則層面邁向了實質性的落地實踐。
本文結合“港資港仲裁”司法審查全國首案、《批複》適用條件及相關實務指引,深度解讀“港資港法港仲裁”的制度安排、法律突破、實務操作要點及其深遠意義。
一、裏程碑式意義:“港資港仲裁”司法審查第一案解讀
2025年9月29日,深圳市中級人民法院作出了首宗適用《批複》認可和執行香港仲裁裁決的裁定,該案系首宗適用《批複》第二條規定的案件,標志著“港資港仲裁”機制取得實質性進展,粵港澳大灣區跨境商事爭議解決機制從“規則突破”邁向“實踐落地”。
1、案件基本情况
-
申請人:某深圳公司(系在深圳前海注冊的港資企業)。
-
被申請人:某內地自然人陳某(保證人)。
-
案情概要:申請人與主債務人發生糾紛,經法院判決後主債務人未履行。申請人遂依據與保證人陳某簽署的《調解、仲裁確認函》,向華南(香港)國際仲裁院申請仲裁。
-
爭議特點:雙方均為內地主體(一方為內地注冊的港資企業,一方為內地自然人),爭議標的及法律事實均在內地,屬於典型的“無涉外因素”案件。
2、司法審查路徑
-
仲裁過程:2025年6月,申請人提起仲裁;仲裁過程中雙方達成和解,仲裁院作出裁決。
-
法院審查:申請人於2025年8月13日向深圳中院申請認可和執行。法院審查的核心焦點在於:在無涉外因素的情況下,雙方約定香港仲裁是否有效。
-
裁判依據:法院直接適用了《批複》第二條。法院查明申請人提供了其在前海登記注冊的工商信息,證明其為“港資企業”。據此,法院認定當事人有權約定香港為仲裁地,仲裁條款有效。
3、示範意義
該案從立案到裁定僅用時一個半月(8月13日申請,9月29日裁定)。涉港企業當事人僅需提交工商登記信息證明其港資背景,無需再費力證明案件具有複雜的涉外因素。標志著粵港澳大灣區跨境商事爭議解決機制從“規則突破”真正邁向了“實踐落地”,為後續類似案件提供了極強的示範效應。
二、政策溯源:傳統“涉外因素”的認定標准及其限制
在《批複》出臺之前,內地法律體系對於合同當事人選擇適用域外法律或約定在域外進行仲裁設有嚴格的前置條件,即爭議本身必須具備“涉外因素”。本章節將深入剖析這一傳統標准及其對港資企業的限制。
根據《中華人民共和國涉外民事關系法律適用法》及《最高人民法院關於適用〈中華人民共和國涉外民事關系法律適用法〉若幹問題的解釋(一)》的規定,認定“涉外民事關系”遵循“三要素”原則。這意味著,一項民事關系必須至少滿足以下條件之一,才被視為具備涉外因素:
1、当事人要素:當事人一方或雙方為外國公民、法人或其他組織。
2、標的物要素:爭議的標的物位於中國領域之外。
3、法律事實要素:產生、變更或消滅民事關系的法律事實發生在中國領域之外。
在這一傳統框架下,在內地依法登記注冊的港澳企業,即便其資本全部來源於香港或澳門,通常仍被視為內地法人。司法實踐中,如 (2021)閩02民轄終225號 案的裁判觀點所示,法院明確指出,香港法人在境內設立的獨資企業“仍屬境內企業,不屬於涉港企業”。因此,這類企業與其他內地主體簽訂的、履行地和標的物均在內地的純境內業務合同,因不滿足上述“三要素”中的任何一項,不被認定為具有涉外因素,從而無法有效約定適用港澳法律。
同樣,在仲裁地的選擇上,根據《最高人民法院民四庭關於涉外商事海事審判實務問題解答(一)》第83項的觀點,不具備涉外因素的爭議若約定由境外仲-裁機構仲裁,相關仲裁協議可能被人民法院認定為無效。正是上述法律適用和爭議解決路徑上的嚴格限制,凸顯了《批複》的突破性意義,為大灣區內的港澳企業開辟了全新的法律空間。
三、批複核心解讀:“港資港法”與“港資港仲裁”的適用條件
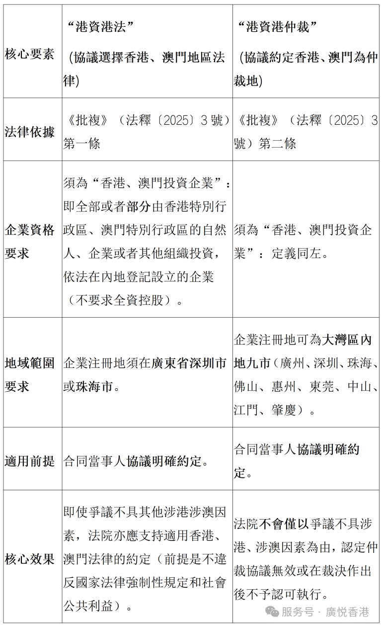
根據《批複》及相關配套文件,我們將“港資港法”與“港資港仲裁”兩項突破性措施的具體適用範圍和資格要求梳理如下:
1、“港資港法”與“港資港仲裁”適用條件對比

關鍵補充說明:
-
單方符合即可:新政策不要求合同雙方均為符合條件的港澳企業,只要合同一方的主體資格和注冊地符合上述要求,即可適用相應的便利措施。
-
主體資格核實:在簽訂任何約定適用香港、澳門法律或香港、澳門仲裁的合同前,務必通過國家企業信用信息公示系統等官方渠道,核實自身或交易對方是否符合《批複》所定義的“香港、澳門投資企業”資格及其相應的地域要求。
-
適用法院範圍:《批複》作為最高人民法院發布的司法解釋,其效力及於全國各級人民法院,而非僅限於大灣區內的法院。這意味著,即便相關案件由大灣區以外的法院審理,只要符合《批複》的適用條件,該法院也應遵循其規定。
新政策為符合條件的港澳企業打開了在無傳統“涉外因素”情況下,合法、有效地利用香港成熟的普通法體系和國際化的仲裁服務來解決商業爭議的大門。
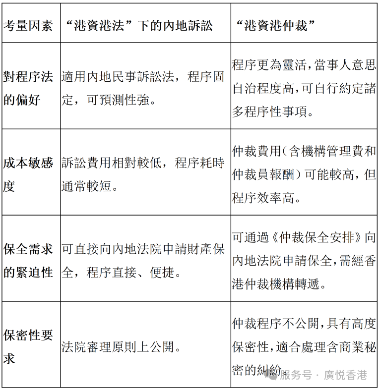
2、當事人選擇“港資港法”與“港資港仲裁”的優劣比較
當事人在設計合同爭議解決條款,以及履行合同出現爭議時最為關心、反複論證的問題之一是選擇向內地法院起訴,還是選擇仲裁程序解決爭議。拋開案件實體問題不談,下圖對比了兩種爭議解決程序通用性的核心優劣點:

關鍵補充說明:
-
“實體法”與“程序法”的區分:務必清晰認識到,選擇“港資港法”在內地法院訴訟時,僅合同的實體權利義務問題適用香港法、澳門法。這意味著,雖然合同項下的違約責任將依據香港法、澳門法判斷,但當事人提起訴訟的期限(訴訟時效)、提交證據的規則、以及庭審流程,仍將完全遵循《中華人民共和國民事訴訟法》的規定。
-
香港仲裁机构的选择:依據《最高人民法院關於內地與香港特別行政區法院就仲裁程序相互協助保全的安排》及相關實務指引,向內地法院申請保全必須通過指定的六家香港仲裁機構進行。
四、跨境聯動:仲裁程序保全措施的“雙向奔赴”
在跨境商事爭議解決中,當事人最擔心的情況莫過於“贏了官司,輸了錢”——即雖然在仲裁中勝訴,但被申請人早已將資產轉移,導致裁決成為一張“法律白條”。
適用《批複》的港資企業若選擇香港仲裁,可以根據2019年10月1日生效的《最高人民法院關於內地與香港特別行政區法院就仲裁程序相互協助保全的安排》(以下簡稱《仲裁保全安排》)直接向內地法院申請查封、凍結、扣押內地資產。同樣,內地仲裁程序的當事人也可以向香港法院申請臨時措施。
1、兩地法律體系對保全定義有所不同
《仲裁保全安排》建立了雙向的協助機制,但兩地法律體系對“保全”的定義有所不同:
-
內地法院的“保全”:包括財產保全(查封凍結資產)、證據保全(固定易滅失證據)和行為保全(責令作出或禁止作出一定行為)。
-
香港法院的“保全”:香港法下稱為“臨時措施”,即由香港特區法院就在香港或者香港以外開展或者即將開展的仲裁程序作出臨時措施,以便利仲裁程序進行、防止發生不可逆轉的損害等。主要包括:要求當事人維持現狀或恢複原狀;采取行動防止目前或即將對仲裁程序發生的危害或損害,或不采取可能造成這種危害或損害的行動;提供保全資產;保全對解決爭議具有相關性和重要性的證據;頒發強制令以禁制當事人移走或以其他方式處理資產、防止損壞或侵入行為;頒布命令指定財產接管人等。
2、場景拆解之一:香港仲裁 → 向內地法院申請保全
這是我們在實務中最為常見的場景之一:港資企業選擇香港仲裁,而相對方為內地企業或自然人,主要財產所在地也在內地,港資企業在提起仲裁的同時希望對相對方的財產進行保全。
(1)哪種仲裁程序可以申請?
並非所有在香港進行的仲裁都按照《仲裁保全安排》在內地法院申請保全。申請人必須證明其所在的仲裁程序屬於“香港仲裁程序”,需同時滿足兩個條件:
-
仲裁地:必須以香港為仲裁地。
-
管理機構:必須由合資格的仲裁機構或常設辦事處管理。目前包括香港國際仲裁中心、中國國際經濟貿易仲裁委員會香港仲裁中心、國際商會國際仲裁院亞洲事務辦公室、香港海事仲裁協會、華南(香港)國際仲裁院、一邦國際網上仲調中心。
(2)向哪家法院申請?
申請人應當向被申請人住所地、財產所在地或者證據所在地的內地中級人民法院提出申請。如果上述地點涉及不同法院轄區,申請人只能選擇向其中一個人民法院提出,不得多頭申請。
(3)申請程序
-
情形一:仲裁程序進行中(最常見)
轉遞原則:應當通過香港仲裁機構向內地法院轉遞申請。
實務變通:考慮到機構轉遞可能耗時,為實現保全目的,實務中允許香港仲裁程序當事人將保全申請書連同仲裁機構出具的“轉遞函”自行提交給內地人民法院,法院隨後向機構核實。
-
情形二:仲裁受理前(緊急情況)
直接申請:可以直接向內地中級人民法院提出。
解除風險:法院采取保全措施後三十日內,如果未收到仲裁機構出具的“已受理仲裁案件證明函件”,法院將解除保全。
3、場景拆解之二:內地仲裁 → 向香港法院申請保全
另一種反向路徑的常見場景是,內地當事人在內地申請仲裁,而相對方為香港企業或自然人,主要財產所在地也在香港,內地當事人提起仲裁的同時希望對相對方的財產進行保全。
(1)哪種仲裁程序可以申請?
《仲裁保全安排》第六條將可向香港特區法院申請仲裁保全的內地仲裁程序界定為內地仲裁機構管理的仲裁程序,而不論仲裁地是否在內地。
(2)向哪家法院申請?
香港的管轄法院單一且明確:香港特別行政區高等法院。
(3)申請程序
向香港法院申請通常依據香港《仲裁條例》第45條及《高等法院規則》進行,其程序與內地有顯著不同:
-
單方申請:為防止資產轉移,通常先在不通知對方的情況下提出單方申請。
-
誓章:申請人須以誓章形式詳細陳述案情、申請理由、資產處於香港的證據以及面臨的耗散風險。香港法律要求宣誓人在監誓員面前完成宣誓的,其法律地位等同於在法庭證人欄內給出的口頭證言。如果宣誓人在誓章中故意作假,不僅會影響官司,還可能面臨刑事處罰。
-
全面坦誠披露義務:香港法律要求申請人必須披露所有相關事實,包括對申請人不利的事實。如果隱瞞不利事實,法庭可能直接撤銷保全令並要求賠償。
-
承諾及保證:申請人應當根據香港特區法律作出承諾及保證,包括對損害賠償作出承諾,就被申請人的訟費及其他合理支出提供保證,申請仲裁前保全時承諾立刻申請仲裁等。
五、結語
“港資港法”與“港資港仲裁”政策是中央支持粵港澳大灣區建設、深化內地與香港、澳門法律服務融合的裏程碑式舉措。這項制度創新不僅為在大灣區運營的港資企業提供了更靈活、穩定和高效的爭議解決新選項,也通過規則的銜接與機制的對接,極大地優化了大灣區的法治化營商環境。此舉是粵港澳大灣區在“規則銜接”與“制度型開放”方面取得的重大進步。它不僅有助於鞏固香港作為國際法律及爭議解決服務中心的卓越地位,也為“一國兩制”的實踐注入了新的活力。
我們建議粵港澳大灣區企業積極把握此項政策紅利,對標准合同範本進行系統性審查,優化爭議解決策略,評估如何將新政策的優勢系統性地融入企業的合同管理與風險控制體系之中,以在新格局下占得先機。
声明
本文僅為交流探討之目的,不代表廣悅律師事務所或其律師出具的任何形式之法律意見或建議。如需轉載或引用本文的任何內容,請與本所溝通授權事宜,並於轉載或引用時註明出處。如您有意就相關議題進一步交流或探討,歡迎與本所聯繫。
本期作者
房地產與基建領域介紹
廣悅房地產與基建領域是由董事會主席黃山律師、資深高級合夥人李鑑輝律師、資深高級合夥人王曉蕾律師、高級合夥人萬嘉欣律師、合夥人蔡櫻梓律師及其他專業律師、顧問團隊組成的專業法律服務部門。長年深耕於房地產與建設工程領域,為城市更新項目提供全流程法律服務,為國內外知名房地產開發企業、大型國企、央企、村集體經濟組織、行政機關等提供高效、專業的法律服務,業務領域涵蓋城市更新、房地產投資、並購、清算、建設工程與基礎設施、房地產開發、民商事爭議解決、常年法律顧問、不良資產處置與重整等,是業內為數不多的可提供全流程、全周期、全產業鏈房地產法律服務的專業團隊。
作者丨萬嘉欣
編輯丨餘皚琳
審核丨歐陽進潼
審定丨品牌宣傳與市場拓展委


